重磅!跨境平台需报税,卖家信息将定期上报

2025年6月,国家税务总局正式发布《关于互联网平台企业报送涉税信息有关事项的公告》(2025年第15号),首次明确要求所有为中国卖家提供服务或向中国用户开展交易撮合的互联网平台企业,无论境内境外,均需依法报送涉税信息。这一公告的出台,标志着我国平台经济税收监管迈入全新阶段。这意味着包括亚马逊、eBay、沃尔玛、美客多、速卖通、Temu、TikTok Shop 等主流跨境平台在内,只要平台内存在中国卖家账户,或者面向中国用户提供交易场所、技术服务、运营支持等,都将纳入此次涉税信息报送范围。

一、公告出台背景:平台经济税收监管的“破局”之需
1. 平台经济野蛮生长,税收漏洞亟待填补
近年来,我国平台经济蓬勃发展,电商、直播、网约车、外卖等新业态层出不穷。据国家统计局数据,2024年实物商品网上零售额达12.79万亿元,占社会消费品零售总额的26.5%。然而,平台经济的虚拟化、跨区域特性,使得传统税收监管手段“力不从心”。
痛点
部分平台内经营者利用监管漏洞隐匿收入、虚假申报,导致税收流失; 数据缺失
税务机关难以全面掌握平台交易数据,税收公平性受挑战。
2. 政策驱动:从顶层设计到落地细则
党的二十届三中全会要求
明确提出“健全平台经济常态化监管制度”“健全有利于高质量发展的税收制度”; 《电子商务法》基础
2019年实施的《电子商务法》虽规定平台涉税信息报送义务,但缺乏操作性细则; 国际经验借鉴
欧盟、澳大利亚等已通过“数字税”“增值税改革”等强化平台经济税收监管。
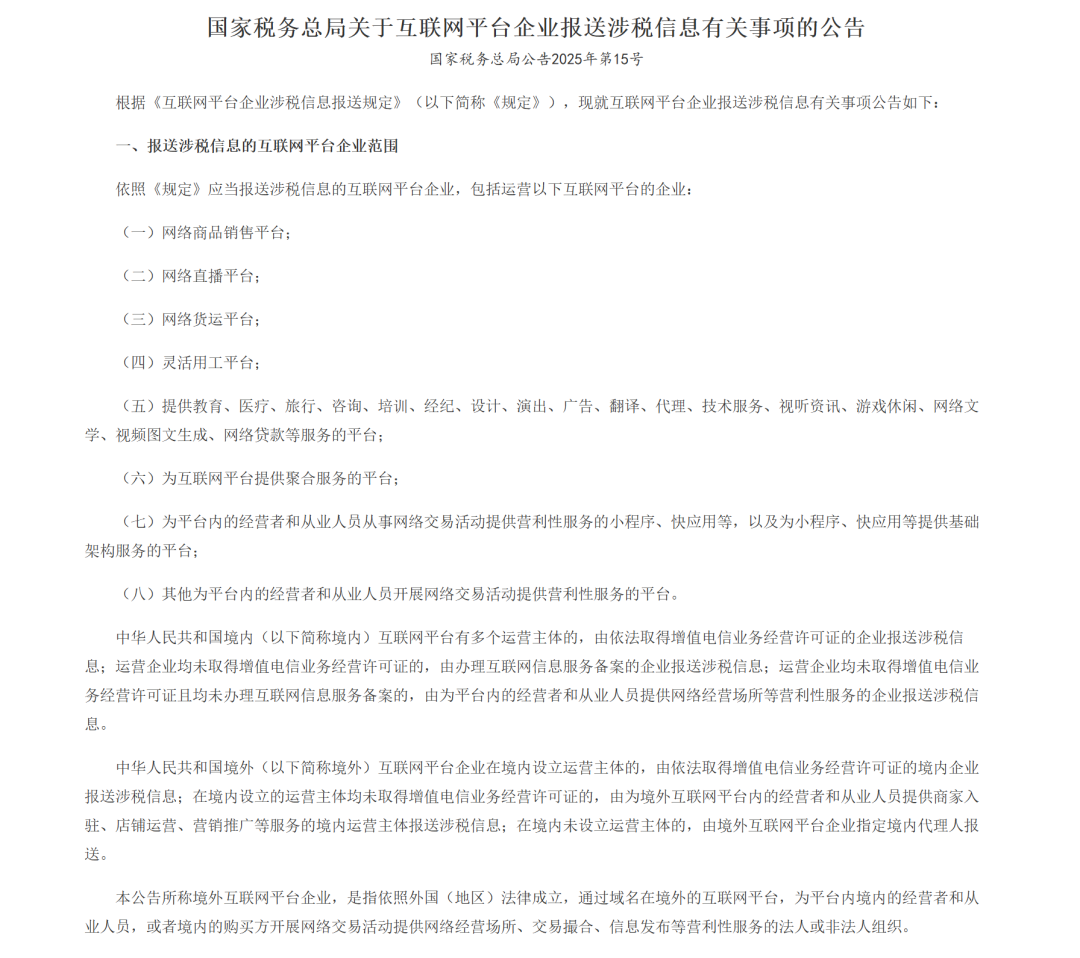
二、公告核心内容:谁要报?报什么?怎么报?
1. 报送主体全覆盖
境内平台
包括电商、直播、货运、灵活用工等各类平台; 境外平台
在境内设运营主体的,由境内企业报送;未设运营主体的,需指定境内代理人。
2. 报送信息“双维度”
身份信息
平台内经营者、从业人员的姓名、身份证号、联系方式等; 收入信息
销售货物、服务、无形资产的收入总额、退款金额、交易数量等。
3. 报送流程“三步走”
首次报送
2025年10月1日至31日,完成历史数据首次报送; 定期报送
每季度终了的次月内,报送上季度数据; 特殊情形
平台终止经营或信息有误的,需在30日内办理更正或终止报送。
三、公告影响分析:多方共赢还是“阵痛”调整?
1. 对平台企业:合规成本上升,但长期利好
短期挑战
需投入资源完善信息报送系统,部分中小企业或面临技术改造压力; 长期红利
规范市场环境,减少“劣币驱逐良币”现象,合规平台将获得更公平竞争机会。
2. 对平台内经营者:税收公平性提升
高收入群体
隐匿收入、虚假申报者将被精准监管,税负回归正常水平; 中小微企业
月销售额<10万元者仍享增值税免税优惠,政策影响有限。
3. 对消费者:市场环境更透明
权益保障
减少虚假交易、刷单行为,提升消费信任度; 数据安全
税务机关承诺对涉税信息加密管理,保障个人隐私。
4. 对税收征管:从“以票管税”到“以数治税”
技术赋能
通过大数据、人工智能实时监控交易数据,提升征管效率; 跨境协调
借鉴欧盟经验,推动跨境税收规则完善,打击国际避税。

四、专家解读:规范与发展并重,平台经济迈向法治化
1. 中央财经大学樊勇教授
“公告的出台是平台经济税收监管的‘破冰之举’,既填补了制度空白,又通过免报便民劳务收入等条款兼顾民生,体现了‘监管有温度’。”
2. 西南财经大学汤继强教授
“平台企业无需担心合规成本,税务机关提供的直连接口、数据共享机制将大幅降低报送负担。长远看,规范的市场环境有利于行业健康发展。”
3. 中国政法大学施正文主任
“法治是平台经济最好的营商环境。公告的落地,将倒逼平台内经营者提升纳税意识,推动行业从‘野蛮生长’转向‘高质量发展’。”
五、结语:平台经济,合规才能行稳致远
国家税务总局此次公告的出台,并非“收紧监管”,而是为平台经济构建更公平、透明的规则体系。对于守法经营者而言,这是利好;对于试图隐匿收入者,则是警示。未来,随着涉税信息报送制度的完善,平台经济将在法治轨道上释放更大活力。
互动话题
你认为平台经济涉税信息强制报送,会影响你的创业热情吗?欢迎留言讨论!


热门文章